深圳新增9例确诊2例无症状/深圳新增19例确诊
国家卫健委:7日新增确诊病例4例,均为境外输入
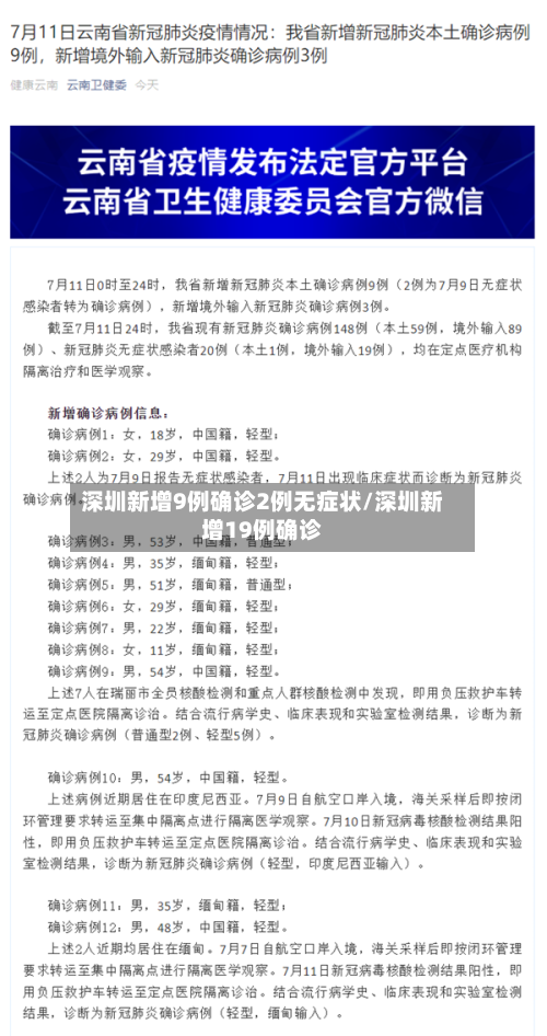
〖壹〗 、月7日0—24时 ,全国新增确诊病例4例,均为境外输入(四川3例,上海1例) ,无新增死亡病例,新增疑似病例1例(境外输入,在上海) 。 具体数据及分析如下:新增确诊病例 当日新增确诊4例,均为境外输入 ,其中四川报告3例,上海报告1例。无新增本土确诊病例,表明国内疫情防控形势稳定。

〖贰〗、月5日0—24时 ,31个省(自治区、直辖市)和新疆生产建设兵团报告新增确诊病例4例,其中本土病例1例(在北京),境外输入病例3例(内蒙古1例 ,辽宁1例,陕西1例) 。其他相关情况如下:治愈出院与密切接触者情况当日新增治愈出院病例2例。解除医学观察的密切接触者455人。重症病例与前一日持平。

〖叁〗 、月26日0—24时,全国新增确诊病例21例 ,其中本土病例17例均在北京,境外输入病例4例,无新增死亡病例 。 具体数据及分析如下:新增确诊病例分布 本土病例:17例 ,均在北京。境外输入病例:4例,分布于广东(2例)、上海(1例)、甘肃(1例)。新增疑似病例:1例,为境外输入(上海) 。

〖肆〗、月17日0—24时,全国新增确诊病例28例 ,其中本土病例24例,境外输入病例4例,无新增死亡病例。 具体数据及情况如下:新增确诊病例分布境外输入病例:共4例 ,分布在上海(2例) 、陕西(1例)、甘肃(1例)。本土病例:共24例,其中北京21例,河北2例 ,天津1例 。

1月9日0-24时,无新增
月9日0 - 24时,我市无新增新冠肺炎确诊病例和无症状感染者。具体情况如下:新增病例情况:1月9日当天,没有新增新冠肺炎确诊病例 ,也没有新增无症状感染者。新增出院情况:新增出院3人,这3名新冠肺炎确诊患者经收治医院全力救治,符合国家《新型冠状病毒肺炎诊疗方案》(试行第八版)解除隔离标准 ,治愈出院 。
昨日(1月9日0-24时)四川新增境外输入确诊病例1例,为1月8日无症状感染者转确诊。以下是详细情况说明:新增确诊病例详情 该病例系境外输入,1月8日被判定为无症状感染者,1月9日转为确诊病例。这是当日四川唯一新增确诊病例 ,无新增本土确诊病例、疑似病例及死亡病例 。
月9日0-24时,广东省新增本土确诊病例1例,由深圳市报告。具体数据及分类情况如下:本土确诊病例 新增1例 ,位于深圳市。境外输入确诊病例 新增8例,具体分布为:广州市报告6例,来源国包括美国 、加拿大、法国、澳大利亚 、印度和巴拿马;深圳市报告1例 ,来自泰国;佛山市报告1例,来自荷兰。
月10日0 - 24时西安市新增13例确诊病例的公共场所活动轨迹如下:无公共场所活动轨迹的病例确诊病例7 - 12,均为隔离人员 ,无公共场所活动轨迹 。确诊病例11,为尚侨湾小区(长安区郭杜街道郭杜东街9号)相关人员,1月5日被隔离 ,无公共场所活动轨迹。
是的,据北京市卫健委官方微博消息,1月10日0时至24时,北京新增1例本地确诊病例和4例无症状感染者 ,无新增疑似病例;无新增境外输入确诊病例、疑似病例和无症状感染者;治愈出院1例。某女,49岁,现住顺义区赵全营镇联庄村 ,为昨日通报确诊病例之妻 。
022年1月25日0-24时,天津市无新增本土新冠肺炎确诊病例。具体情况如下:新增病例情况新增2例境外输入性新冠肺炎确诊病例。无新增本土无症状感染者,无新增境外输入无症状感染者 。治愈出院情况治愈出院47人 ,其中本土病例41人,境外输入病例6人。本土无症状感染者解除医学观察1人。
【最新】本土确诊新增9例,均在广东!变异毒株首次现社区传播!
〖壹〗、月3日0-24时,广东省新增本土确诊病例9例(广州8例 ,佛山1例),本土无症状感染者转确诊2例(广州),新增本土无症状感染者1例(广州) 。本轮广州疫情由印度发现的变异毒株引发 ,该毒株首次在国内出现社区传播,具有潜伏期短 、传播速度快、病毒载量高的特点。
〖贰〗、021年6月10日0-24时,广东省新增9例本土确诊病例,均为广州报告。具体疫情信息如下:本土确诊病例 新增数量:9例 报告地区:广州市 病例特征:均为本土确诊病例 ,未提及境外关联或特殊传播途径 。境外输入病例 确诊病例:新增1例(广州报告,来自柬埔寨)。
〖叁〗 、广州累计报告77例感染者,变异毒株首次出现社区传播 ,海珠区暂停堂食,7区开展全员核酸检测,并启用了“猎鹰号”气膜方舱实验室提升检测能力。累计感染者情况6月3日0时至24时 ,广州新增境内感染者7例,其中确诊病例6例,境内无症状感染者1例 ,另有两例为已公布的无症状感染者转为确诊。
截至3月19日24时新型冠状病毒肺炎疫情最新情况
截至3月19日24时,全国新型冠状病毒肺炎疫情情况如下:新增确诊病例:4例,均为境外输入病例 ,分布在广东(2例)、江苏(1例)、浙江(1例);无新增本土确诊病例 。新增死亡病例:0例。新增疑似病例:1例,为境外输入病例(在上海)。新增治愈出院病例:6例 。解除医学观察的密切接触者:465人。
截至3月24日24时,全国新型冠状病毒肺炎疫情情况如下:新增确诊病例:47例,均为境外输入病例。分布地区:上海19例 ,北京5例,广东5例,天津4例 ,福建4例,内蒙古2例,江苏2例 ,四川2例,吉林1例,浙江1例 ,山东1例,陕西1例 。新增死亡病例:4例,其中湖北武汉2例 ,其他地区2例。
截至3月19日24时 新型冠状病毒肺炎疫情最新情况 国家卫生健康委员会官方网站截图 3月19日0—24时,31个省(自治区、直辖市)和新疆生产建设兵团报告新增确诊病例1737例。
022年3月19日12时至24时滨州市新型冠状病毒肺炎疫情情况2022年3月19日12时至24时,全市报告新增新冠肺炎本土确诊病例27例,其中阳信县12例 、邹平市11例、惠民县4例 ,2例为普通型、25例为轻型 。新增本土无症状感染者309例,其中阳信县266例 、邹平市34例、惠民县8例、沾化区1例。
疫情深圳最新消息新增是哪里的
深圳7月6日0-24时新增2例病例,福田 、南山部分区域划为中/高风险地区。具体信息如下:新增病例基本情况 病例1:男性 ,40岁,居住于南山区沙河街道白石洲东三坊,在社区筛查中发现 ,诊断为新冠肺炎确诊病例(普通型) 。病例2:女性,33岁,居住于福田区福田街道皇岗新村 ,在社区筛查中发现,诊断为新冠病毒无症状感染者。
月22日深圳新增8例病例,其中4例为“0215 ”疫情以来病例的密接人员 ,2例为在重点人群核酸筛查中发现,2例为重点区域核酸筛查中发现,均已转送至市第三人民医院应急院区隔离治疗,情况稳定。
病例5:女 ,52岁,居住在福田区福田街道滨河大道3207号,为“0215”疫情以来的密切接触者 ,已于2月21日开始集中隔离医学观察,诊断为新冠肺炎确诊病例(轻型)。病例处理情况:以上新增病例均已转送至市第三人民医院应急院区隔离治疗,情况稳定 。
月27日0 - 24时 ,深圳新增7例病例,其中3例在隔离观察的密接人员排查中发现,4例在重点人群排查中发现;1例诊断为新冠肺炎确诊病例 ,6例诊断为新冠病毒无症状感染者。具体信息如下:病例1:男,35岁,居住在福田区沙头街道上沙塘晏村5巷 ,在隔离观察的密接人员排查中发现。
新增病例轨迹涉及罗湖、福田、宝安三个区,具体活动场所如下:罗湖区桂园街道:深南东路5008号 。黄贝街道:东湖一街26号。南湖街道:龙腾世界服饰批发市场 、福美佳便利店、庐山花园B栋、野萃山分子果汁(佳宁娜店) 、黄兴记商行。
配合社区排查等 。密切关注疫情动态,非必要不前往中高风险地区及有本土疫情发生的地区。信息获取渠道:市民可通过微信搜索公众号“深圳本地宝”,关注后在对话框回复“疫情 ” ,即可获取深圳疫情最新消息、封控地图、新增病例、活动轨迹 、风险调整、进出政策等信息,以便及时了解疫情动态,合理安排出行和生活。
2022年1月4日广东新增境外输入确诊病例7例
〖壹〗、022年1月4日广东新增境外输入确诊病例7例 ,具体信息如下:病例来源与报告地广州报告5例:其中3例来自加拿大,1例来自法国,1例来自泰国 。并且这5例中有2例是由无症状感染者转为确诊病例。深圳报告1例:来自美国。佛山报告1例:来自澳大利亚 。
〖贰〗 、行程轨迹:12月31日从加拿大乘坐CZ312航班 ,1月2日飞抵广州入境。海关采样后按全程闭环管理程序转运至隔离点,反馈新冠病毒核酸阳性,即转广州医科大学附属市八医院隔离治疗。诊断过程:1月2日诊断为无症状感染者 ,经进一步检查和专家会诊,1月4日诊断为新冠肺炎确诊病例。
〖叁〗、0月6日0—24时,全国31个省(自治区、直辖市)和新疆生产建设兵团报告新增确诊病例7例 ,均为境外输入病例,无新增本土病例及死亡 、疑似病例 。
发表评论