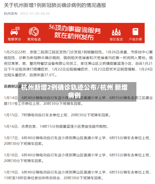
杭州新增2例确诊轨迹公布/杭州 新增病例
杭州通报2例无症状感染者活动轨迹,其中有哪些细节值得关注?
杭州通报2例无症状感染者活动轨迹,其中有这几个方面的信息值得关注。第一个方面的信息 ,这2例无症状感染者是一起到上海出差时,因为和上海的确诊病例一起吃饭,被上海这位确诊病例感染的 。这2人是11月22日从上海回到杭州的,但直到11月25日才被隔离 ,也就是说,他们2人在杭州有三天的活动轨迹。

他们的活动轨迹 在之后的几天当中,他们基本上都是步行去到博物馆上班 ,然后去到旁边的餐厅就餐,就餐结束之后回到家中。中间基本上没有外出,除非是工作 ,另外就是去门口拿快递。

第一位无症状感染者在11月22日乘坐D931次列车到达杭州东站,随后乘地铁4号线从杭州东站到彭埠站再换乘地铁1号线到打铁关站,然后换乘地铁5号线至蒋村站 ,最后后步行回到河滨之城雨澜轩家中 。23日8时出门步行到蒋墩路浙大艺术与考古博物馆上班。

无症状感染者1:11月5日报告无症状感染者1的密切接触者,集中隔离点发现。无症状感染者2:省外来杭人员,暂住滨江宝龙公寓A座 ,常态化核酸检测发现 。近来以上人员已闭环转运至定点医院隔离,情况稳定。
新增无症状感染者情况 感染者身份:外省协查人员,经追踪后纳入集中隔离管控。发现过程:核酸检测结果为阳性,随即闭环转运至定点医院隔离治疗 ,近来情况稳定 。活动轨迹详情 4月5日 乘坐K1805次列车(2号车厢,无座)抵达杭州。6时35分、9时25分:两次进入铁道大厦负一楼核酸检测点附近女厕。
12月16日杭州新增确诊病例情况一览
病例关系:新增的2例确诊病例分别为此前确诊病例盛某某的母亲和妻子 。隔离情况:均于12月7日下午被纳入集中隔离管控。在隔离期间,多次进行核酸检测 ,结果均为阴性。确诊情况:12月16日报告核酸检测结果呈阳性,经诊断为新冠肺炎确诊病例(轻型) 。累计病例:自12月7日以来,杭州累计报告新冠肺炎确诊病例24例。
月16日杭州有新增确诊病例 ,截至12时新增2例新冠肺炎确诊病例(轻型),具体情况如下:病例关系:新增的2例确诊病例为此前确诊病例盛某某的母亲和妻子。隔离情况:均于12月7日下午纳入集中隔离。隔离期间多次核酸检测阴性,16日报告核酸检测结果阳性 。
月16日杭州新增的2例新冠疫情病例均为集中隔离人员 ,具体信息如下:确诊病例徐某某基本信息:女,67岁,退休人员 ,为此前确诊病例盛某某的母亲,与盛某某同住于拱墅区祥符街道丰登街阮家桥公寓。活动轨迹 12月6日12时30分至16时,在阮家桥公寓4幢楼下露天打牌,其余时间无外出。
月16日印尼新增6725例新冠肺炎确诊病例 ,总统宣布免费向民众提供疫苗,科兴疫苗印尼临床试验延长三个月,同时巴厘岛和雅加达加强疫情防控措施 。具体内容如下:疫情数据全国数据 确诊病例总数:636 ,154例,新增6,725例。疑似患者数:62 ,364例。检测样本数:61,291份,检出率10% 。
...确诊病例行动轨迹公布,如有时空交集,请主动向社区报告
〖壹〗 、月7日16时左右 ,杭州市召开新型冠状病毒肺炎疫情防控工作第三十九次新闻发布会,通报了两名新冠肺炎轻型确诊病例的行动轨迹,提醒与病例有时空交集的人员主动向社区报告或检测核酸。
〖贰〗、广大市民、现旅居宝鸡辖区人员要密切关注官方公布的新冠病毒感染者(新冠肺炎确诊例、无症状感染者)相关信息 ,凡与已公布的新冠病毒感染者行动轨迹在时间 、空间有交集者,要第一时间主动向所在社区(村)、单位、入住酒店等报告,及时配合属地落实相关防控措施。
〖叁〗 、主动报告行程:持续关注郑州市发布的确诊病例和无症状感染者行动轨迹,若存在时空交集 ,须立即向所在社区报备 。减少非必要流动:非必要不离郑,避免前往中高风险地区及本土疫情发生地,降低跨区域传播风险。强化个人防护:坚持戴口罩、勤洗手、常通风 、不聚集、不扎堆 ,进入公共场所时主动配合扫码登记。
〖肆〗、绍兴发布最新提醒:若你与此病例有时空交集,请主动向社区报告 。确诊病例孙某行动轨迹:12月1日,6时40分至10时35分在上浦镇卫生院上班;12时至16时10分在西横河小区 ,后至禹悦饭堂吃饭,后返回西横河小区;20时08分返回阳光假日小区;22时返回西横河小区,后未离开。
〖伍〗 、四川疾控发布的重要提示内容如下:关注疫情信息与报备 请广大市民继续关注疫情官方发布信息。如有中高风险地区旅居史 ,或与确诊病例、无症状感染者行动轨迹有交集的,须第一时间向所在社区报备,配合做好各项防控措施。保持良好卫生习惯 保持戴口罩、勤洗手 、勤通风的习惯 。注意咳嗽礼仪 ,使用公筷公勺。

12月15日杭州有新增确诊病例吗?
021年12月15日杭州有新增确诊病例,截至15时新增2例新冠肺炎确诊病例(轻型),具体情况如下:病例关系与发现过程:新增病例为集中隔离人员,是此前确诊病例庄某的父亲和儿子。均于12月7日下午纳入集中隔离 ,隔离期间2次核酸检测阴性,12月15日报告第3次核酸检测结果为阳性 。
据12月15日0时至24时的报告,全国31个省(自治区、直辖市)及新疆生产建设兵团新增确诊病例总数为77例。
近来 ,根据国家卫健委的消息称,截至2021年12月15日,全国31个省份(自治区、直辖市)和新疆生产建设兵团报告新增确诊病例77例 ,其中69例是我国本土确诊病例,8例为境外输入病例。
月16日杭州新增的2例新冠疫情病例均为集中隔离人员,具体信息如下:确诊病例徐某某基本信息:女 ,67岁,退休人员,为此前确诊病例盛某某的母亲 ,与盛某某同住于拱墅区祥符街道丰登街阮家桥公寓 。活动轨迹 12月6日12时30分至16时,在阮家桥公寓4幢楼下露天打牌,其余时间无外出。
月9日15时数据:三地累计确诊24例、无症状感染者35例。宁波:确诊10例 、无症状15例;绍兴:确诊12例、无症状15例;杭州:确诊2例、无症状5例 。12月8日15时数据:三地累计阳性感染者41例(确诊12例 、无症状13例、初筛阳性16例)。
发表评论