全国中高风险地区最新名单(全国中高风险地区最新名单713)
长沙中风险地区有哪些(持续更新)
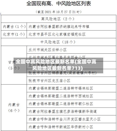
截至2022年3月21日 ,长沙中风险地区如下(后续可能随疫情防控形势调整,需持续关注官方信息):天心区大托铺街道火云山庄烤全羊店(湘江南路店)自2022年3月20日起被划定为中风险地区,天心区其他区域风险等级不变 。

022年长沙疫情最新数据消息为:长沙市在外地来长人员中发现1例新冠肺炎确诊病例 ,该病例为54岁男性,3月16日从外地抵长后活动轨迹涉及芙蓉区名汇达大厦 、市八医院东院区、五一华府宾馆等地,3月17日凌晨确诊为普通型病例 ,已转送至定点医疗机构隔离治疗,病情稳定。

近来长沙没有中高风险区,但都是低风险区。高危地区:一般指新冠肺炎确诊病例超过50例 ,14天内出现聚集性疫情;中度风险地区:14天内有新增确诊病例,新冠肺炎累计确诊病例不会超过50例;确诊病例50余例,14天内无聚集性疫情 。

现在从张家港到湖南长沙中间是经过两个中风险地区的,但是我们是可以避开的 ,关键看你怎么去,如果直接坐飞机去的话就没有问题。

【198+84】最新全国中高风险地区名单
〖壹〗、最新全国风险地区名单可通过本地宝——全国疫情中高风险地区名单查询器实时查询。查询平台:本地宝——全国疫情中高风险地区名单查询器查询入口:点击进入(实时更新)本地宝的全国疫情风险等级名单查询系统由小编们实时维护,风险地区有调整时会第一时间更新专题 ,确保用户获取的信息准确且及时 。
〖贰〗 、查询方式:点击进入上海本地宝的风险专题页面,可获取全面的风险地区数据。附加功能:关注微信公众号“上海本地宝 ”,在对话框搜索【风险】 ,即可便捷获取实时更新的全国疫情风险等级和中高风险地区名单。注意:以上数据仅限于中国大陆地区,不包括港澳台 。
〖叁〗、微信搜索公众号“广州本地宝”,关注后在对话框回复【风险】 ,可获全国/广州疫情风险等级查询系统、中高风险最新名单+调整时间等信息。不过该途径可能不直接提供表格下载或一键复制功能,但可以获取最新的中高风险地区名单信息,再自行总结成表格。
〖肆〗 、截至3月21日24时 ,全国现有38个高风险地区,602个中风险地区。以下是高风险地区的详细名单:天津市 西青区(2个):精武镇“和光尘樾”一期建筑工地,西营门街跃升里商业街西区(三区) 。河西区(1个):天塔街清海湾大众浴池。滨海新区(1个):天津临港经济区东方星城。
全国疫情“中高风险”地区一览
截至近来,国内共有2个高风险地区 ,76个中风险地区,主要分布在陕西省、河南省、浙江省等地,以下为详细信息(数据不包括港澳台地区):高风险地区:具体地区名单会随疫情形势动态调整 ,可通过权威渠道实时查询 。
查询方式:点击进入上海本地宝的风险专题页面,可获取全面的风险地区数据。附加功能:关注微信公众号“上海本地宝”,在对话框搜索【风险】 ,即可便捷获取实时更新的全国疫情风险等级和中高风险地区名单。注意:以上数据仅限于中国大陆地区,不包括港澳台 。
中风险地区:以县市区为单位,存在以下两种情况之一的地区:14天内有新增确诊病例 ,且累计确诊病例不超过50例;或累计确诊病例超过50例,但14天内未发生聚集性疫情。低风险地区:以县市区为单位,无确诊病例或连续14天无新增确诊病例的地区。
全国疫情高中低风险区信息可通过国家政务服务平台或国务院客户端的疫情风险等级查询服务获取 ,具体操作如下:查询入口:在百度App搜索框输入【疫情风险等级查询】,点击搜索结果中的国家政务服务平台或国务院客户端提供的查询服务 。操作步骤:进入查询页面:点击搜索结果中的“疫情风险等级查询 ”服务。
通过全国疫情风险等级查询小程序进行查询。
全国中高风险地区总数超200个截至8月10日0时,全国共有15个高风险地区 、204个中风险地区,总数达219个 。中高风险地区的动态调整反映了当前疫情防控的严峻形势 ,各地需持续加强防控措施,确保疫情不扩散。
全国中高风险地区最新名单(截至12月10日)
截至近来,全国中高风险地区名单如下:高风险地区9个 ,中风险地区167个。
截至12月19日,全国共有16个县(镇、街道、区)被划分为中风险地区。具体包括北京市朝阳区的汉庭酒店大山子店及其底商,辽宁大连金普新区的先进街道金润小区B区 ,新疆吐鲁番市高昌区的红盾小区,黑龙江牡丹江市的多个小区和社区,内蒙古呼伦贝尔市的多个街道办事处 ,以及四川成都市的多个社区和村庄 。
截至12月10日,山东德州为低风险地区,没有封城。12月10日 ,北京日报客户端记者梳理发现,根据相关地区新冠肺炎疫情防控工作指挥部通报:全国有1个小区为高风险地区,有12个县区(乡镇、街道 、区域)为中风险地区。1个高风险地区 内蒙古呼伦贝尔市『1』:满洲里市东山街道 。
【高9中167】最新全国中高风险地区名单
〖壹〗、中高风险地区名单 高风险地区(9个):河北省:石家庄市藁城区全域;石家庄市新乐市全域;邢台市南宫市全域。黑龙江省:绥化市望奎县全域;绥化市海伦市永富镇众发村;绥化市海伦市永富镇东大村;哈尔滨市利民开发区裕田街道。吉林省:通化市东昌区全域 。北京市:大兴区天宫院街道融汇社区。
〖贰〗、中高风险地区名单(截止1月27日)高风险地区(9个):河北省:石家庄市藁城区全域;石家庄市新乐市全域;邢台市南宫市全域。黑龙江省:绥化市望奎县全域;绥化市海伦市永富镇众发村;绥化市海伦市永富镇东大村;哈尔滨市利民开发区裕田街道 。吉林省:通化市东昌区全域。
〖叁〗 、查看全国中高风险地区:手机:vivox21i 系统:Funtouch OS9 软件:支付宝51 打开“支付宝”,在首页点击“更多” ,查看应用中心。在应用中心,选取“国家政务服务平台 ”,点击进入 。在国家政务服务平台 ,选取“各地疫情风险等级查询”,点击进入。点击“查看详情”,就可以查看全国的中高风险地区了。
〖肆〗、北京日报客户端记者梳理发现 ,近来全国有1个高风险地区,在河北;49个中风险地区,其中7个在北京、4个在河北 、32个在辽宁、6个在黑龙江。
全国中高风险地区最新名单(截至12月6日)
〖壹〗、近来国内疫情形势较为严峻 ,而根据国务院客户端APP对全国疫情中高风险地区目录调整的情况,截止到12月19日24时31省区市高风险地区有13个,中风险地区有58个 ,具体的中国风险名单如下 。
〖贰〗 、隔离规定高危地区14天集中隔离医学观察。根据情况在中等风险地区进行14天集中隔离医学观察(特殊情况按国家和广东省有关政策执行)。从低风险地区来广州:从国内疫情低风险地区返回广州的人员,应自觉配合体温检测,提前办理粤康码或穗康码 。
〖叁〗、哈尔滨全域低风险 自2021年12月22日3时30分起,将道里区民安小区(6栋、7栋围合区域)调整为低风险地区。调整后 ,哈尔滨市全域均为低风险地区。全国高中风险地区最新名单近来,全国现有高风险地区13个 、中风险地区53个 。上面就是哈尔滨全域低风险 全国高中风险地区最新名单介绍了。希望对大家有所帮助。
〖肆〗、近来中高风险区域有哪些 截至12月19日,新冠肺炎疫情预防控制部在相关地区的总部宣布 ,全国有16个县(镇、街道、区)为中危区 。调高地区:12月19日,北京市朝阳区汉庭酒店大山子店(包括底商)划定为中风险地区。
发表评论